EV CHARGER / AC-DC 350W
Description
The off‑board EV charger, based on a digital half‑bridge LLC topology, uses mathematical model to achieve high energy density while increasing safety, reducing weight, and improving efficiency in compliance with AIS‑156 standards. It supports multiple battery types, and the available charging methods include pre‑charge, constant current (CC), constant voltage (CV), constant power (CP), floating/trickle charging, and power exchange via CAN command.
Features
- Charge Voltage Cut-off To Prevent The REESS From Being Overcharged
- Whenever REESS is Connected For Charging Soft-start Function Is Activated
- Deep Discharge Condition Of REESS is Detected By Pre-charge Function
- Protects Against Input Supply Variation 120v ~ 270v output de-rating feature
- Earth Leakage Detection: Input RCD 30mA at Plug Input To Meet AIS156
- On-board/portable Charger Have CAN, UART To Communicate With BMS
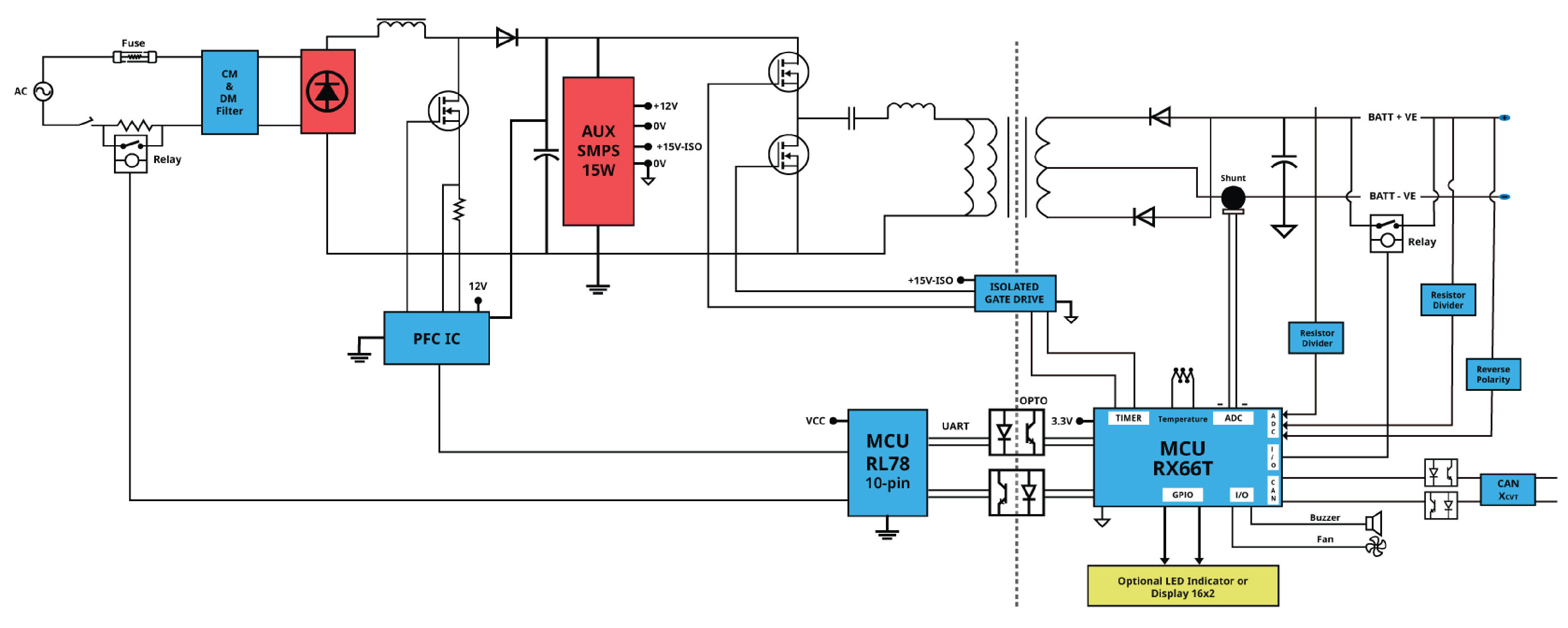
Block Diagram

Electrical Characteristics
| SPECIFICATIONS | VALUE |
|---|---|
| Max. Output Power | 120W~350W |
| Rated Power | 290W |
| Nominal Input Voltage Range | 230VAC |
| Operating Range | 120V-280VAC |
| Input Current To The Charger | <3A |
| Input Frequency | 45 - 65Hz |
| Output Voltage Range | 33 - 60VDC |
| Rated Output DC Current | 7A |
| Max Output Current (33-60V I/P, Continuous) | 8A |
| Minimum Current Output | 0.1A |
| Nominal Default Voltage | 51.8VDC |
| Voltage Tolerance | ±0.1VDC |
| Current Tolerance | ±0.5A |
| Efficiency @ >30% load | >=90% |
| Peak Efficiency | >=96% |
| THD | <5% |
| Power Factor (active PFC), LLC | >=0.99 |
| No Load / Standby Power Consumption | <1W |
| Inrush Current (AC side) | <5A |
| Leakage Current | <30mA |
| Ramp Up/Down Time for 1V change | <100ms |
| Cold Start Time | <5s |
Safety
| PROTECTION | |
| Under Voltage & Overvoltage Without Jitter | Over Current & Short Circuit Protection |
| Surge Protection Type 3 Inbuilt TVS 6kV B72220S0301K101 | O/P Reverse Polarity Protection |
| O/P Overvoltage Protection: Cut off after 59 ± 1 V | Automatically Shut Down After Full Charge |
| Charger Thermal Cut Back: Based On Customer Housing Design | Residual Current Protection through RCD: Optional in Adaptor Mounting |
| GALVANIC ISOLATION | ||
| INPUT - OUTPUT 3000 VAC , 50 Hz, 1 min , <10 mA | INPUT - CASE 1500 VAC, 50 Hz, 1 min , <10 mA | OUTPUT - CASE 500 VDC , 50 M ohm (min) |
Communication Features
| Communication Interface | CAN2.0B 500Kbps / Isolated CAN UART | Automatic Shutdown | Yes |
| Standby Power Of | Yes |
Display
| 2 LED’s | Multi-colored LED Indicator for - Battery Status - Error and Fault Indication - SOC Indication in terms of % - 25%,50%,75% & 100% | REMARK |
| Can be customized as per the customer spec |
| Faults and Alerts | Alarms over CANBus. LED Lights Warning and Fault Handling Logic Can Be Implemented | REMARK |
| Can be customized as per the customer spec |
Test Procedure
| PROCEDURE | REMARKS |
|---|---|
| LPS | Tested |
| Power Factor Of PFC at Universal Operating Range | 120-270 |
| Constant Voltage Minimum And Maximum Range | 35-60 |
| Constant Current Minimum And Maximum Range | 0.2 ~ 7A |
| Soft Start Time | 1 Sec |
| Current And Voltage Protection | Tested |
| CAN Communication | Tested |
| Overall Efficiency | 95% |
| EV 350W Variants | 48V, 7A | 60V, 5A | 72V, 4A |
